Product Summary
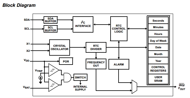
The ISL1208IU8Z-TK is a low power real time clock with timing and crystal compensation, clock/calendar, power fail indicator, periodic or polled alarm, intelligent battery backup switching and battery-backed user SRAM. The ISL1208IU8Z-TK has calendar-single event or pulse interrupt mode registers for date, month, year and day of the week. Applications of the ISL1208IU8Z-TK include: utility meters HVAC equipment, audio/video components, set top box/television, modems, network routers, hubs, switches, bridges, cellular infrastructure equipment, fixed broadband wireless equipment, pagers/PDA, POS equipment, test meters/fixtures, office automation (copiers, fax) , home appliances, computer products and other industrial/medical/automotive.
Parametrics
ISL1208IU8Z-TK absolute maximum ratings: (1) Voltage on VDD, VBAT, SCL, SDA, and IRQ pin (respect to ground) : -0.5V to 7.0V; (2) Voltage on X1 and X2 pins (respect to groun: 0.5V to VDD + 0.5 (VDD Mode) ; -0.5V to VBAT + 0.5 (VBAT Mode) ; (3) Storage Temperature: -65°C to +150°C; (4) Lead Temperature (Soldering, 10s) : 300°C.
Features
ISL1208IU8Z-TK features: (1) Real Time Clock/Calendar: Tracks Time in Hours, Minutes, and Seconds, Day of the Week, Day, Month, and Year; (2) 15 Selectable Frequency Outputs; (3) Single Alarm: Settable to the Second, Minute, Hour, Day of the Week, Day, or Month; Single Event or Pulse Interrupt Mode; (4) Automatic Backup to Battery or Super Cap; (5) Power Failure Detection; (6) On-Chip Oscillator Compensation; (7) 2 Bytes Battery-Backed User SRAM; (8) I2C Interface: 400kHz Data Transfer Rate; (9) 400nA Battery Supply Current; (10) Same Pin Out as ST M41Txx and Maxim DS13xx Devices; (11) Small Package Options: 8 Ld MSOP and SOIC Packages; (12) Pb-Free Plus Anneal Available (RoHS Compliant) .
Diagrams

| Image | Part No | Mfg | Description | ![]() |
Pricing (USD) |
Quantity | ||||||||||||
|---|---|---|---|---|---|---|---|---|---|---|---|---|---|---|---|---|---|---|
![]() |
![]() ISL1208IU8Z-TK |
![]() |
![]() IC RTC/CALENDAR I2C 8-MSOP |
![]() Data Sheet |
![]()
|
|
||||||||||||
| Image | Part No | Mfg | Description | ![]() |
Pricing (USD) |
Quantity | ||||||||||||
![]() |
![]() ISL12008 |
![]() Other |
![]() |
![]() Data Sheet |
![]() Negotiable |
|
||||||||||||
![]() |
![]() ISL12008IB8Z |
![]() |
![]() IC RTC I2C LO-POWER 8-SOIC |
![]() Data Sheet |
![]()
|
|
||||||||||||
![]() |
![]() ISL12008IB8Z-T |
![]() |
![]() IC RTC I2C LO-POWER 8-SOIC |
![]() Data Sheet |
![]()
|
|
||||||||||||
![]() |
![]() ISL12020 |
![]() Other |
![]() |
![]() Data Sheet |
![]() Negotiable |
|
||||||||||||
![]() |
![]() ISL12020M |
![]() Other |
![]() |
![]() Data Sheet |
![]() Negotiable |
|
||||||||||||
![]() |
![]() ISL12020MIRZ |
![]() Intersil |
![]() Real Time Clock REAL TIME CLOCK AND TMP COMP CRYSTL INLD |
![]() Data Sheet |
![]()
|
|
||||||||||||
(China (Mainland))












