Product Summary
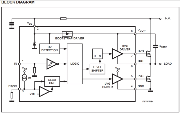
The L6384D is an high-voltage device, manufactured with the BCD OFF-LINE technology. The L6384D has an Half-Bridge Driver structure that enables to drive N Channel Power MOS or IGBT. The Upper (Floating) Section of the L6384D is enabled to work with voltage Rail up to 600V. The Logic Inputs of the L6384D are CMOS/TTL compatible for ease of interfacing with controlling devices.
Parametrics
L6384D absolute maximum ratings:(1) Vout Output Voltage: -3 to Vboot -18V; (2) Vcc Supply Voltage (*) : -0.3 to 14.6V; (3) Is Supply Current (*) : 25mA; (4) Vboot Floating Supply Voltage: -1 to 618V; (5) Vhvg Upper Gate Output Voltage: -1 to Vboot V; (6) Vlvg Lower Gate Output Voltage: -0.3 to Vcc +0.3V; (7) Vi Logic Input Voltage: -0.3 to Vcc +0.3V; (8) Vsd Shut Down/Dead Time Voltage: -0.3 to Vcc +0.3V; (9) dVout/dt Allowed Output Slew Rate: 50V/ns; (10) Ptot Total Power Dissipation (Tj = 85 °C) : 750mW; (11) Tj Junction Temperature: 150°C; (12) Ts Storage Temperature: -50 to 150 °C.
Features
L6384D features: (1) high voltage up to 600V; (2) dv/dt immunity + -50V/nsec in full temperature range; (3) driver current capabilit: 400mA source, 650mA sink; (4) switching times 50/30 nsec rise/fall with 1 nF load; (5) CMOS/TTL schmitt trigger inputs with hysteresis and pull down; (6) shutdown input; (7) under voltage lock out; (8) dead time setting; (9) intergrated bootstrap diode; (10) clamping on VCC; (11) S08/MINIDIP packages.
Diagrams

| Image | Part No | Mfg | Description | ![]() |
Pricing (USD) |
Quantity | ||||||||||||
|---|---|---|---|---|---|---|---|---|---|---|---|---|---|---|---|---|---|---|
![]() |
![]() L6384D |
![]() STMicroelectronics |
![]() Power Driver ICs Hi-Volt Half Bridge |
![]() Data Sheet |
![]() Negotiable |
|
||||||||||||
![]() |
![]() L6384D013TR |
![]() STMicroelectronics |
![]() Power Driver ICs Hi-Volt Half Bridge |
![]() Data Sheet |
![]()
|
|
||||||||||||
(China (Mainland))









