Product Summary
VIPER50A-22-E, made using VIPower M0 echnology, combines on the same silicon chip a state-of-the-art PWM circuit together with an optimized, high voltage, Vertical Power MOSFET (700V/ 1.5A).
Typical applications of the VIPER50A-22-E cover offline power supplies with a secondary power capability of 25W in wide ange condition and 50W in single range or with doubler configuration. The VIPER50A-22-E is compatible from both primary or secondary regulation loop despite using around 50% less components when compared with a discrete solution.
Parametrics
VIPER50A-22-E absolute maximum ratings: (1) Continuous Drain-Source Voltage (TJ=25 to 125°C) , VDS: -0.3 to 700V; (2) Maximum Current ID: Internally limited; (3) Supply Voltage VDD: 0 to 15V; (4) Voltage Range Input VOSC: 0 to VDD; (5) Voltage Range Input VCOMP: 0 to 5V; (6) Maximum Continuous Current ICOMP: ±2mA; (7) Electrostatic Discharge (R =1.5k; C=100pF) VESD: 4000V; (8) Avalanche Drain-Source Current, Repetitive or Not Repetitive(Tc=100°C; Pulse width limited by TJ max;δ < 1%) ID (AR) : 1A; (9) Power Dissipation at T=25°C, Ptot: 60W; (10) Junction Operating Temperature TJ: Internally limited; (11) Storage Temperature Tstg: -65 to 150°C.
Features
VIPER50A-22-E features: (1) ADJUSTABLE SWITCHING FREQUENCY UP TO 200kHz; (2) CURRENT MODE CONTROL; (3) SOFT START AND SHUTDOWN CONTROL; (4) INTERNALLY TRIMMED ZENER REFERENCE; (5) UNDERVOLTAGE LOCK-OUT WITH HYSTERESIS; (6) INTEGRATED START-UP SUPPLY; (7) OVER-TEMPERATURE PROTECTION; (8) LOW STAND-BY CURRENT; (9) ADJUSTABLE CURRENT LIMITATION.
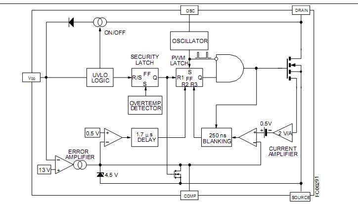
Diagrams

| Image | Part No | Mfg | Description | ![]() |
Pricing (USD) |
Quantity | ||||||||||||
|---|---|---|---|---|---|---|---|---|---|---|---|---|---|---|---|---|---|---|
![]() |
![]() VIPER50A-22-E |
![]() STMicroelectronics |
![]() Current Mode PWM Controllers 700V 1.5A SMPS |
![]() Data Sheet |
![]()
|
|
||||||||||||
| Image | Part No | Mfg | Description | ![]() |
Pricing (USD) |
Quantity | ||||||||||||
![]() |
![]() Vipel® |
![]() Other |
![]() |
![]() Data Sheet |
![]() Negotiable |
|
||||||||||||
![]() |
![]() VIPER06HN |
![]() STMicroelectronics |
![]() Current Mode PWM Controllers VIPer 800V Plus Fixed Freq 115kHz |
![]() Data Sheet |
![]()
|
|
||||||||||||
![]() |
![]() VIPER06HS |
![]() |
![]() IC OFFLINE SWITCH PWM 10-SSOP |
![]() Data Sheet |
![]()
|
|
||||||||||||
![]() |
![]() VIPER06HSTR |
![]() STMicroelectronics |
![]() Current Mode PWM Controllers VIPer 800V Plus Fixed Freq 115kHz |
![]() Data Sheet |
![]()
|
|
||||||||||||
![]() |
![]() VIPER06LN |
![]() STMicroelectronics |
![]() Current Mode PWM Controllers VIPer 800V Plus Fixed Freq 60kHz |
![]() Data Sheet |
![]()
|
|
||||||||||||
![]() |
![]() VIPER06LS |
![]() |
![]() IC OFFLINE SWITCH PWM 10-SSOP |
![]() Data Sheet |
![]()
|
|
||||||||||||
(China (Mainland))










